欢迎访问 河北省卫生健康技术推广传承应用中心

河北省卫生健康技术推广传承应用中心

您现在的位置是:首页>工作动态 >

第一期李佃贵专项培训班开课通知 河北省卫生健康技术推广传承应用项目

发布时间:2026-03-13 14:51:37 来源:
  • 打印本页 关闭窗口
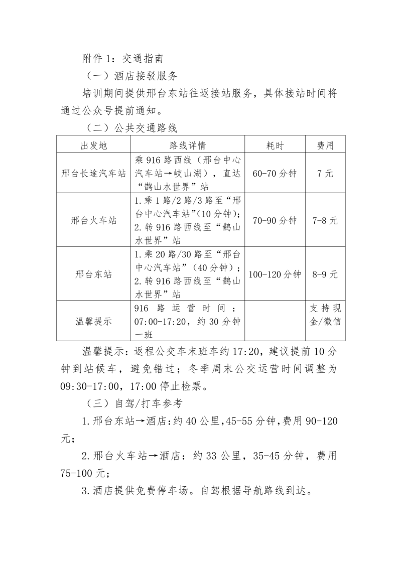
  • 附件:河北省卫生健康技术推广传承应用项目第一期李佃贵专项培训班开课通知